Réorientations pour les élèves de l'enseignement secondaire II

Type de publication
Date de publication
28 octobre 2025
Les parcours scolaires des élèves du secondaire II ne sont pas toujours rectilignes. Certains élèves envisagent de modifier leurs projets et ainsi de changer de filière de formation pendant leur cursus. Ces possibilités de réorientation peuvent être abordées à tout moment avec l’établissement concerné.

Des doyens et doyennes d’orientation sont présents dans chaque école et sont les interlocuteurs privilégiés des élèves et de leurs parents pour aborder ces questions de réorientations.

Il existe toutefois des règles et des conditions qui encadrent les possibilités de se réorienter.
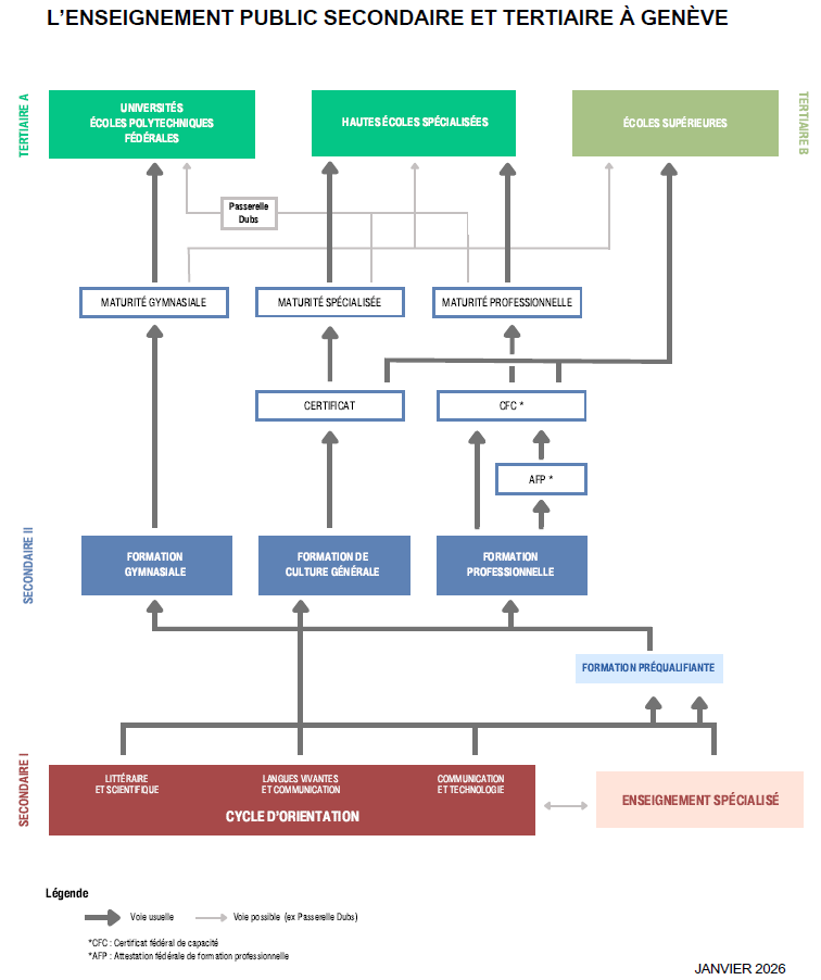
1. Les réorientations possibles et leurs règles

Ci-dessous, vous trouverez les possibilités de réorientations en fonction de la situation actuelle de l’élève. En vous rendant à la page qui concerne la filière actuellement suivie et l’année de scolarité de votre enfant, vous découvrirez un tableau qui recense les possibilités et les conditions assorties.

2. Règles et principes communs à toutes les réorientations

Un certain nombre de règles définissent le cadre des possibilités de réorientations d'un élève de l'ES II. Ces règles sont complétées par des principes qui vous permettront de bien comprendre tous les mouvements possibles au sein de l'ES II. 

2.1 Conditions règlementaires de réorientation

Selon l’article 68 du règlement relatif à l’admission dans l’enseignement secondaire II (RAES-II ; C 1 10.33) :

1 Les conditions de réorientation basées sur la prise en compte des acquis de formation sont réglées par des dispositions internes publiées chaque année par la direction générale de l’enseignement secondaire II.

2 Une réorientation peut entraîner des tests et/ou un rattrapage spécifique à la charge de l'élève.

3 Sous réserve de remplir les conditions scolaires et d'âge, les élèves ont droit à 2 réorientations entre les filières plein temps de l'enseignement secondaire II.

4 Une seule réorientation est autorisée entre la filière de culture générale, la filière gymnasiale et la formation professionnelle initiale d'employée ou employé de commerce en voie plein temps.

5 L'élève réorienté dans la même année de scolarité entre les filières de culture générale, gymnasiale et la formation professionnelle initiale d'employée ou employé de commerce en voie plein temps est considéré comme redoublant dans sa nouvelle filière de formation.

6 Les élèves ayant intégré une filière professionnelle en voie duale ou en voie plein temps, hors formation professionnelle initiale d'employée ou employé de commerce en voie plein temps, à l'issue du cycle d'orientation peuvent uniquement se réorienter dans une filière pour laquelle ils étaient admissibles au terme de la 11e année.

Ils peuvent également prétendre à une réorientation dans une filière pour laquelle ils étaient admissibles en classe préparatoire.

 

A noter qu'à la suite de la modification règlementaire des conditions de domicile (art. 74, al. 1 RAES-II – modifications du 18 juin 2025) : Les élèves admis dans l'enseignement secondaire II avant la rentrée scolaire 2026 et ne remplissant plus les conditions de l'article 3, alinéa 1, dans sa teneur issue de la modification du 18 juin 2025 sont autorisés à terminer leur parcours de formation jusqu'à l'obtention du titre. En cas d'échec lors de l'année scolaire 2025-2026, ils peuvent bénéficier de la réorientation prévue à l'article 68 pour la rentrée scolaire 2026-2027 uniquement.

2.2 Principes généraux

  1. Une réorientation se décrit par un mouvement entre deux filières certifiantes au sein de l'enseignement secondaire II.
  2. Une réorientation implique un travail d'orientation auprès d'une psychologue conseillère ou d'un psychologue conseiller en orientation.
  3. Dispositions particulières :

  • Le refus de redoublement dans une filière n’empêche pas une réorientation dans la même année de scolarité
  • Toute réorientation doit être formalisée – au plus tard – à la fin d'une année scolaire.
  • Une réorientation entre une filière professionnelle hors commerce et le Collège, l'ECG ou le CFP Commerce n'est pas considéré comme un redoublement.
  • Un élève promu en fin d'année qui souhaite se réorienter dans une filière dont l'année de scolarité est la même ne doit pas être considéré comme redoublant dans sa nouvelle filière.
  • Un triplement n'est possible que lors d'un changement de filière.
  • Il est impossible de tripler dans une voie de maturité (MP1, CdG).
  • L’élève promu ou autorisé à redoubler dans sa filière de provenance peut prétendre à y être réintégré jusqu'au 30 septembre dans la limite des places disponibles et de l'organisation scolaire. Ce mouvement n'est pas considéré comme une réorientation.
  • Les élèves souhaitant être réorientés en Maturité professionnelle intégrée (MP1) Commerce, en voie plein temps, doivent être en possession d'un permis de travail ou pouvoir justifier d'une demande de permis en cours.
  • Pour l'intégration en formation professionnelle hors commerce, en voie plein temps, la priorité est donnée aux élèves mineurs.
  • L’admission en maturité spécifique ECG (MSP) après l'obtention du certificat ECG et en maturité professionnelle post (MP2) après l'obtention d'un CFC ne sont pas considérés comme des réorientations.
  • Les parcours non décrits dans la présente brochure ne sont possibles.

2.3 Réorientations pour les apprenties et apprentis issus du dual (en entreprise)

  1. Les apprenties et apprentis sous contrat d’apprentissage ou dans le délai des 3 mois suivant la résiliation du contrat qui souhaitent une réorientation vers une formation plein-temps, doivent passer par un processus de réorientation, géré par les doyennes et doyens des CFP de rattachement.
  2. Les apprenties ou apprentis souhaitant se réorienter ou s'il ne parvient pas à trouver un nouvel employeur pendant la période de trois mois après la rupture de son contrat, sont inscrites, inscrits par la conseillère, le conseiller en formation à CAP-Formations.

2.4 Principe pour une réorientation vers une formation professionnelle plein temps (en école)

Tous les élèves peuvent accéder aux formations professionnelles, en voie plein-temps, hors commerce, décrites sur le site de l'enseignement secondaire II (www.ge.ch/c/es2), après réussite d'un concours d'admission et sous réserve de remplir les conditions de domicile en vigueur (art. 3 RAES-II). La priorité est donnée aux élèves mineurs.

2.5 Principe pour une réorientation vers une formation professionnelle en dual (en emploi)

Tous les élèves peuvent prétendre à une réorientation vers une des nombreuses formations professionnelles, en voie duale, (www.orientation.ch), dont l’admission est conditionnée par l’approbation d'un contrat d’apprentissage — signé avec une entreprise autorisée à former — par l’OFPC. Un permis de travail valide est requis.

2.6 Mouvements entre les formations préqualifiantes et les formations certifiantes de l'ES II

  1. L’intégration des élèves de l’ES II vers une formation préqualifiante n’est, à proprement parler, pas considérée comme une réorientation.
  2. L’admission en filière certifiante des élèves issus des classes préparatoires du commerce ou de l'ECG n’est pas considérée comme une réorientation.

2.7 Mouvements entre l'ACCES II et les formations certifiantes de l'ES II

L'admission en filière certifiante des élèves issus des classes de l'ACCES II n’est pas considérée comme une réorientation et fait l'objet d'une documentation dédiée.

5. Les Acronymes

Pour une parfaite compréhension des différentes réorientations possibles au sein de l'Enseignement secondaire II, vous trouverez ci-dessous les acronymes fréquemment utilisés dans la documentation.

Acronymes

 

6. Séances et supports d'information

Séances d'information sur les filières ECG et
CFP Commerce

Séances à destination des élèves et de leurs parents

Ecole de culture générale : les contenus des trois séances proposées ci-dessous sont identiques :

  • Mercredi 4 mars à 13h30 Aula de l'ECG Jean-Piaget
  • Mercredi 11 mars à 13h30 Aula Frank Martin pour l'ECG Ella-Maillart
  • Mercredi 18 mars à 13h30 Aula de l'ECG Henry-Dunant                             

ECG-R26   

Vidéo explicative sur les réorientations à l’ECG

Centre de formation professionnelle Commerce, les contenus des deux séances proposées ci-dessous sont identiques :

  • Mercredi 18 mars à 13h30, EC Nicolas-Bouvier
  • Mercredi 25 mars à 13h30, EC Raymond-Uldry

Vous trouverez ici le document exhaustif de "Brochure des réorientations Rentrée 2026" pour les élèves de l'Enseignement secondaire II, qui reprend tous les éléments qui précèdent, complétés par différents suppléments. Ce document fait foi et s'il s'agit de s'y référer pour toute communication au sujet des réorientations :

Cliquez ici

Une documentation à destination des professionnels se trouve sur Intranet

Type de publication
Date de publication
28 octobre 2025