Inscription à l'enseignement secondaire II
2. Informations sur les filières et journées de présentation
Pour vous renseigner sur les filières de formation de l’enseignement secondaire II, consultez le calendrier des séances d’informations et portes ouvertes de l’année scolaire en cours.
Journées d'information et portes ouvertes : cliquez ici
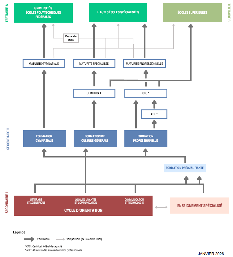
Schéma de l'enseignement public genevois

Les informations relatives aux différentes filières de formations sont disponibles sous les liens suivants :
-
Les différents centres de formations professionnelle en école (CFC ou maturité professionnelle intégrée) :
-
Formations générales
-
Transition professionnelle et accueil
-
Formations pour adultes
-
Ecoles supérieures (tertiaire B)
-
Passerelles HES
-
Maturité professionnelle
- Maturité pendant la formation professionnelle (MP1) : se référer aux liens des formations professionnelles (pôles) ci-dessus
- Maturité après la formation professionnelle (MP2)
Pour plus d'informations relatives aux formations et certifications, consultez la page suivante : formations ES II